访问我的专属空间
智能问答
繁體
手机版
无障碍
长者专区
站内搜索
站内搜索
一网通查
智能问答
网站首页
政务公开
领导之窗
机构职权
政府文件
政策解读
人事信息
统计信息
规划计划
专题栏目
会议公开
政务服务
个人服务
法人服务
部门服务
便民服务
办事服务评价
服务评价公示
办事数据统计
产业大兴
企业服务
政策服务
专业服务
大兴产业
政策兑现
项目申报
通知公告
政策清单
政民互动
区长信箱
网上公示事项
问答知识库
意见征集
在线访谈
走近大兴
大兴概况
大兴历史
大兴史志
新城怀旧
大兴数据
宜居大兴
网站首页
>
详情页
网站首页
>
政务公开
>
通知公告
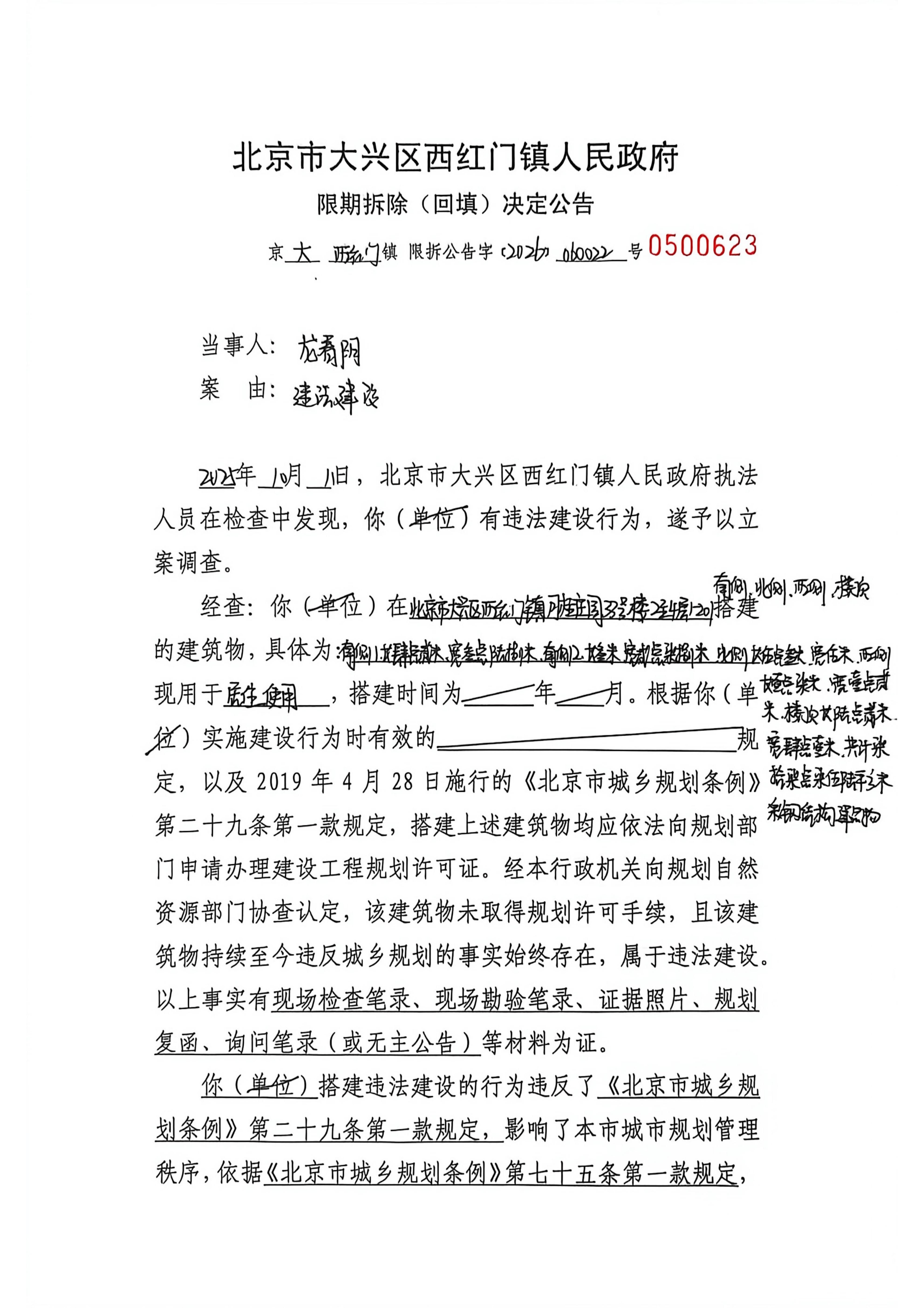
月桂庄园33号楼1单元201限期拆除决定公告
来源:西红门镇
日期:2026-03-12 10:10
打印
【字体:
大
中
小
】
分享:
X
相关附件
【关闭当前页面】
播放
暂停
中国政府网及国务院部门网站
|
中国政府网
外交部
国防部
国家发展和改革委员会
教育部
科学技术部
工业和信息化部
国家民族事务委员会
公安部
国家安全部
民政部
司法部
财政部
人力资源和社会保障部
自然资源部
生态环境部
住房和城乡建设部
交通运输部
水利部
农业农村部
商务部
文化和旅游部
国家卫生健康委员会
退役军人事务部
应急管理部
人民银行
审计署
国家语言文字工作委员会
国家外国专家局
国家航天局
国家原子能机构
国家海洋局
国家核安全局
国务院国有资产监督管理委员会
海关总署
国家税务总局
国家市场监督管理总局
国家广播电视总局
国家体育总局
国家统计局
国家国际发展合作署
国家医疗保障局
国务院参事室
国家机关事务管理局
国家认证认可监督管理委员会
国家标准化管理委员会
国家新闻出版署(国家版权局)
国家宗教事务局
国务院港澳事务办公室
国务院研究室
国务院侨务办公室
国务院台湾事务办公室
国家互联网信息办公室
国务院新闻办公室
新华通讯社
中国科学院
中国社会科学院
中国工程院
国务院发展研究中心
中央广播电视总台
中国气象局
中国证券监督管理委员会
国家行政学院
国家信访局
国家粮食和物资储备局
国家能源局
国家国防科技工业局
国家烟草专卖局
国家移民管理局
国家林业和草原局
国家铁路局
中国民用航空局
国家邮政局
国家文物局
国家中医药管理局
国家矿山安全监察局
国家外汇管理局
国家药品监督管理局
国家知识产权局
出入境管理局
国家公园管理局
国家公务员局
国家档案局
国家保密局
国家密码管理局
省(区市)政府网站
|
北京
天津
河北
山西
内蒙古
辽宁
吉林
黑龙江
上海
江苏
浙江
安徽
福建
江西
山东
河南
湖北
湖南
广东
广西
海南
重庆
四川
贵州
云南
西藏
陕西
甘肃
青海
宁夏
新疆
香港
澳门
台湾
新疆生产建设兵团
市级政府部门网站
|
市政府办公厅
市发展改革委
市教委
市科委
市经济和信息化局
市民族宗教委
市公安局
市民政局
市司法局
市财政局
市人力资源社会保障局
市规划自然资源委
市生态环境局
市住房城乡建设委
市城市管理委
市交通委
市水务局
市农业农村局
市商务局
市文化和旅游局
市卫生健康委
市退役军人事务局
市应急局
市市场监管局
市审计局
市政府外办
市国资委
市广电局
市文物局
市体育局
市统计局
市园林绿化局
市金融监管局
市政务服务局
市机关事务局
市国动办
市信访办
市知识产权局
市医保局
市政府参事室
各区政府网站
|
东城区
西城区
朝阳区
海淀区
丰台区
石景山区
门头沟区
房山区
通州区
顺义区
昌平区
大兴区
怀柔区
平谷区
密云区
延庆区
新闻媒体网站
|
新华网
人民网
央视国际
中央人民广播电台
中国日报
中国国际广播电台
光明网
经济日报
京报网
北京电视台
北京人民广播电台
千龙网